10月17日,2019世界智能制造大会在南京拉开帷幕。本次大会以“智能新视界,工业新未来为主题,从“新思维、新业态、新技术”三个维度出发,创设发布会、高峰会、嘉年华和博览会四大板块体系。
作为四大板块体系之一的“2019世界智能制造大会智领全球发布会”于会议首日上午在南京国际博览会议中心举行。来自国内外智能制造领域的专家、学者汇聚一堂,与200余位参会嘉宾共同见证权威报告类、应用案例类和WIMC榜单类三大重点板块多项成果的发布。包括《2019智能制造报告》《2019智能制造前沿技术》《智能制造技术路线图》《2019中国智能制造十大实施案例发布》《2019年智能制造标杆企业》,以及《2019世界智能制造十大科技进展》《2019中国智能制造十大科技进展》两大品牌性发布。
在权威报告类板块中,国际智能制造联盟(筹)发布了《2019 INTELLIGENT MANUFACTURING REPORT》(《2019智能制造报告》)和《2019智能制造前沿技术》,报告综合分析了世界各国智能制造发展的重点,分享了智能制造在制造业领域中的典型应用案例及经验,展现了全球智能制造领域最新的科技成果。此外,中国科协智能制造学会联合体发布了《智能制造技术路线图》,就智能制造实施的关键技术、发展重点及趋势进行了解析。
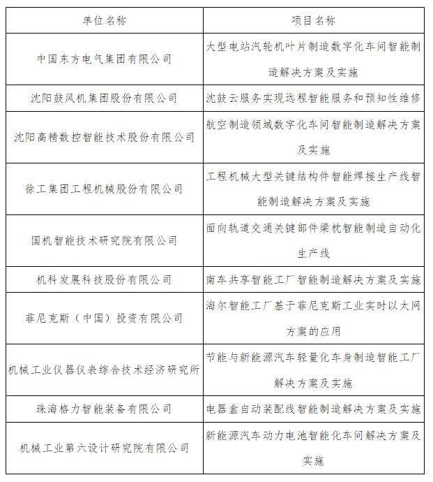
在应用案例板块中,为进一步推动智能制造相关技术的落地发展,梳理机械行业企业在智能制造方面的基础及智能制造实施成效,宣传行业内企业在智能制造解决方案方面取得的成绩,中国机械工业联合于2019年5-6月期间,面向行业重点企业单位征集了一批智能制造实施案例。经中国机械工业联合会智能制造分会专家委员会评审,遴选出十个具有代表性的实施案例项目入选《2019中国智能制造十大实施案例发布》。
2019中国智能制造十大实施案例
中国东方电气集团有限公司:大型电站汽轮机叶片制造数字化车间智能制造解决方案及实施
沈阳鼓风机集团股份有限公司:沈鼓云服务实现远程智能服务和预知性维修
沈阳高精数控智能技术股份有限公司:航空制造领域数字化车间智能制造解决方案及实施
徐工集团工程机械股份有限公司:工程机械大型关键结构件智能焊接生产线智能制造解决方案及实施
国机智能技术研究院有限公司:面向轨道交通关键部件梁枕智能制造自动化生产线
机科发展科技股份有限公司:南车共享智能工厂智能制造解决方案及实施
菲尼克斯(中国)投资有限公司:海尔智能工厂基于菲尼克斯工业实时以太网方案的应用
机械工业仪器仪表综合技术经济研究所:节能与新能源汽车轻量化车身制造智能工厂解决方案及实施
珠海格力智能装备有限公司:电器盒自动装配线智能制造解决方案及实施
机械工业第六设计研究院有限公司:新能源汽车动力电池智能化车间解决方案及实施

此外,在该类别的发布中,智能制造系统解决方案供应商联盟还发布了《2019年智能制造标杆企业》。据悉,此次智能制造标杆企业评选是在工业和信息化部装备工业司的指导下,以国家标准《智能制造能力成熟度模型(报批稿)》和《智能制造能力成熟度评估方法(报批稿)》为依据,围绕人员、技术、资源、制造四个能力要素,全面评估企业在设计、生产、物流、销售、服务等业务环节所达到的智能制造能力水平,经智能制造评估评价公共服务平台自评、合规审核、专家推荐、现场核查、专家评审和公示等环节,确定了安徽海螺集团有限责任公司等8家制造业企业为“智能制造标杆企业(第一批)”。
智能制造标杆企业(第一批)名单(排名不分先后)
安徽海螺集团有限责任公司
海尔集团—青岛海尔特种制冷电器有限公司
宁德时代新能源科技股份有限公司
内蒙古蒙牛乳业(集团)股份有限公司
上汽大通汽车有限公司
潍柴动力股份有限公司
徐州重型机械有限公司
中航飞机股份有限公司
在第三块WIMC榜单,也是大会连续多年的品牌性发布中,国际智能制造联盟(筹)、中国科协智能制造学会联合体共同发布了《2019世界智能制造十大科技进展》和《2019中国智能制造十大科技进展》。
两项发布在世界范围内遴选出智能制造领域的科技突破、关键技术难题的解决方法、对企业高效发展和生态环境改善产生重大贡献的应用案例,以及对行业和国家创新具有贡献的科技进展。
2019世界智能制造十大科技进展(排名不分先后)
数据驱动的智慧质量信息化管理系统
智能制造FA解决方案包iQ Monozukuri
流程行业集成价值链优化技术的统一运营中心
新一代人工智能技术引领下的云制造系统
“智能+5G”大规模定制测试验证平台
基于物联网的Emalytics智能楼宇能效管理系统
让信息触手可及的Factory Talk Innovation Suite
基于数字孪生的控制柜智能制造一体化平台
2019中国智能制造十大科技进展(排名不分先后)
水产集约化养殖精准测控关键技术与装备
中药全产业链智能制造解决方案
智能工业起重机关键技术与系统集成
磁控微型机器人先进制造系统
乘用车智能驾驶平台
新一代智能数控系统
飞机大型复杂结构件数字化车间
船舶管件智能制造新模式
基于物联网与能效管理的用户端电器设备数字化车间
流程工业智能工厂整体解决方案
2019世界智能制造大会智领全球发布会为制造业的智能化发展从理论和实践两方面,贡献了专业洞察和案例索引,廓清了发展航道,推动了社会各界更好地了解智能制造发展现状,掌握智能制造未来趋势。